国家移民管理局的官方APP——中国移民局12367,是一款非常实用的出入境政务服务软件。它支持在线申请旅游签注、查询证件信息和办理进度等功能,操作简单方便。我对这个app挺有好感的,毕竟现在出行这么频繁,能在网上搞定很多事情真的省事多了。不过有时候系统可能会有点小问题,比如人脸识别失败或者系统繁忙的情况,但这些问题大多都能解决,比如检查网络、调整光线或者更新软件。总的来说,这款app功能强大,特别是对经常需要出入境的人来说,是个不可多得的好工具!
软件特色
1、证件预约申请
2、往来旅游签注申办
3、证件进度查询
4、证件信息查询
5、出入境记录查询
6、签注有效次数查询
7、办证机构查询
8、办事指引查询
中国移民局12367app怎么查询出入境记录?
1、打开移民局app,来到软件首页,点击“出入境记录”;
2、新用户需先注册账号,然后登录;
3、登录账号后,然后点击查询;
4、这时软件会提示用户进行实名,按照要求完成,然后再次点击查询即可。
移民局app人脸识别老是不行怎么办?
人脸识别认证失败原因
1、网络问题,如果设备网络不好或者是没有链接上网络,录入数据无法上传到设备终端,导致人脸认证失败。
2、光线问题,设备在光线昏暗和强光照射下,设备无法识别清晰人脸图片,长时间识别不到会导致认证失败。
3、软件问题,系统推送最新系统更新后,如果设备没有更新继续使用,人脸识别时就会认证失败,因为系统未更新导致数据没办法传送到终端。
人脸识别一直认证失败怎么解决?
一、开启手机相机权限
当人脸识别时出现“摄像头拍不到”、“无法上传身份证照片”等问题时,主要原因在于用户刚进入软件时,禁止了软件使用相机功能,拒绝了相机访问软件功能,只要在系统中设置里面重新开启权限即可。
二、拍照一定要清晰
在拍照时,拍照环境要避免昏暗或者是光线过强的地方,同时与拍摄角度也有一定关系,避免光反射问题,应尽量保持水平面。
三、要充分暴露真实的自己
为了避免让人钻空子,有时人脸识别采用了动态视频进行识别,所以在识别时根据提示进行眨眼睛、张张嘴等操作,然后有大面积刘海、帽子、及眼睛等,必要时可以处理一下,因为这些也可能导致人脸识别错误。
四、及时到公安机关更新照片信息
如果以上原因都排除了,那么很可能就是你如今的面貌与之前在公安身份信息的照片信息差别太大或者是有效期到了失效了,以至于信息核对不上,最后导致人脸识别认证失败。如果是这个原因,那么用户就需要去公安或者办证中心更新自己的身份照片信息。
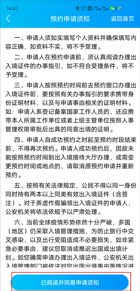
移民局app出入境如何预约申请?
1、打开移民局app,在首页点击“预约申请”;
2、进入预约申请,查看相关信息,点击下方的已阅读并同意申请须知进入;
3、选择办证受理省份;
4、选项输入相关个人信息,点击下一步,申请预约办理相关的业务即可。
功能介绍
1、提供往来旅游签注申办服务
申请人可以在线申请赴个人旅游签注、团队旅游签注,在线选择办证地点,填写申请表,线上审批通过后,持往来通行证或往来台湾通行证到办证地点缴费并打印签注
2、提供证件办理进度查询服务
申请人可在线查询本人申办的普通护照、往来通行证、往来台湾通行证等证件办理进度情况
3、提供证件预约申请服务
申请人可以在线预约申请护照、往来通行证及签注、往来台湾通行证及签注,在线填写申请表,预约办证时间和地点。后续再按照预约时间到受理大厅提交申请材料,完成指纹采集、照相、缴费等手续
4、提供证件信息查询服务
申请人可在线查询本人所持普通护照、往来通行证、往来台湾通行证的证件号码、证件有效期等信息
5、提供出入境记录查询服务
申请人可在线查询本人近10年内所持护照、往来通行证、往来台湾通行证等因私出入境记录情况,并可生成可信电子文件下载打印。可在线查询本人往来签注和前往台湾签注有效剩余次数
6、提供办事指引查询服务
申请人可在线查询全国各地出入境办证大厅的办公地址(地图位置)、办公时间、咨询电话等。可在线查询办理各类出入境证件的具体服务指南等。
常见问题
1、移民局app参数不正确
-可能是受到了数据的影响,或者是录入的影响。
-现在需要重新进行录入工作,然后要保证预约参数是正确的,要保证自己工作是没有问题。
2、移民局app系统繁忙
-为什么总是出现系统繁忙状态,可能是当前网络不畅,可以切换下网络环境,重新刷新网页或者重启网络设备,再进行连接试试;
-服务器故障或者服务器繁忙,无法回应你的请求,可以过段时间再试试;
-当前访问的人数过多,可稍后再进行使用;
-移民局app出现故障,需等待官方修复。
软件优势
1、移动政务:在网上即可完成多种出入境相关服务,还可以进行预约;
2、功能丰富:提供网上预约、网上签注申办、网上查询等丰富的功能;
3、指引详细:提供超级详细的用户手册,教你如何使用app各种功能。
更新日志
v4.0.7版本
1、修复已知问题
2、优化应用使用
v4.0.6版本
1、新增一次有效台胞证申请服务
2、修复已知问题



































共有 0条评论