这款掌中通app是为快递员设计的神器,功能强大又方便。它能帮快递员快速收件、派件、扫描,还能优先接单,简直不要太实用!最让我喜欢的是它支持支付宝收款,操作简单又安全,收入明细也一清二楚。软件界面清爽,体积小不占内存,而且功能齐全,比如快件查询、寄件人地址管理这些都能轻松搞定。
听说这个app还能让快递员和客户更高效地沟通,用短信、语音或者网络电话联系,省事又省心。特别是抢单功能,随时随地都能接单,派件和收件两不误,真的很适合我们这种忙碌的快递小哥。
另外,软件还有门店认证、照片上传这些专业功能,看来中通对服务质量的要求挺高的。总的来说,掌中通app确实是个不错的工具,不仅提升效率,还能让寄件配送双赢,强烈推荐给各位快递员朋友!
软件功能
1、我的中通
掌中通app支持查询最近1个月内的手机订单及订单的撤销绑定评价
2、寄件人地址
寄件人地址详细。
3、运费查询
查询网点信息及其派件范围。
4、我要查件
快件跟踪查询,可手动输入、语音输入或直接扫描运单条码查询。
5、我要寄件
填写订单详细信息寄件。
掌中通app认证&审核流程
一、业务员操作路径
1、路径
“掌中通”-首页-操作模块-门店认证
2、数据来源
(1)门店:每天推送近30天活跃(日入库量大于0)的门店(去除已认证和认证中)
(2)业务员:近30天总派件量最大的业务员
二、数据查询
1、展示有投门店的品牌,可多选
2、展示门店认证的状态,可多选
3、用于清空查询条件
4、用于确认某个查询条件下的数据查询
5、认证中的数量提醒(已经点击去认证的门店数量)
三、门店认证状态
1、未点击“去认证
(1)门店信息展示,未认证标记
(2)选择不认证原因
(3)进行门店认证操作
2、已点击“去认证”未提交
(场景说明:业务员离开当前页面处理其他事务,再次进入页面支持业务员继续认证)
(1)门店信息展示,未认证标记
(2)取消已填信息,恢复原始状态
(3)继续进行门店认证操作
注:
(1)第二天开始不会再将该门店推给当前业务员。
(2)若能明确是某个业务员的门店,可选择转给本网点对应业务员。
三、门店认证:定位
认定内容-门店基本信息自动带出-门店定位地址(支持当前位置5km内移动)
四、门店认证:基础信息
1、门店行政区域、区域位置、经营范围,根据实际情况选择。
2、门店总面积、快递面积、商业面积、营业时间、备案信息根据实际情况填写。
3、增值服务:送货上门、商业、直链、春节不打烊,移动端剔除了“到店寄(因寄件业务员无法判断,网点提交时可以勾选)。
4、门店入库费率:可选网点/业务员。
五、门店认证:照片上传
1、头照和室内照,分别可上传1-5张
2、为数据真实准确性,只支持拍照上传
3、拍照目前只支持横屏,后续优化
4、拍完照之后,图片会自动标注地址、工号、时间等信息
六、门店认证:照片要求
1、头照:需打开门拍照,能看到室内情况并显示上、下、左、右周边环境
2、室内照:需显示门店整体环境且与门头照相符
中通末端手机卡申请
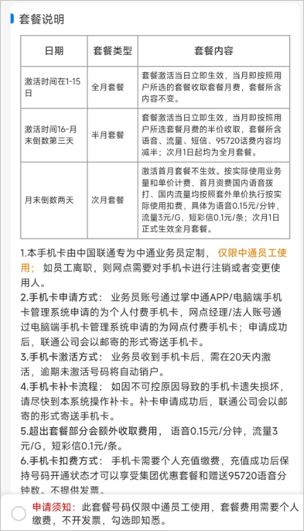
1、当用户认证完成之后有一个中通卡做广告,首先这个有工号才能继续用,没有工号就自动注销的。长期在团一工作才建议申请,现在开通的是自己缴费的。
2、继续点,申请。
3、选择自己需要的套餐。
4、超出套餐部分说明。
门店寄件绑定/换绑/解绑流程
一、IT使用流程1、有投认证成功后,让门店业务打开掌中通—我的—点击头像—服务点(更新为已绑定状态)—打印二维码—将二维码张贴至门店—用户扫码下单。
2、掌中通门店绑定操作
(1)掌中通—我的—点击头像—服务点—填写服务点编码—绑定成功—打印二维码——将二维码张贴至门店—用户扫码下单。
3、门店换绑流程
(1)神州系统—管理工作台—D网末端建设—门店认证—修改—门店寄件掌中通账号(填写需要更换的业务员掌中通账号)。
(2)掌中通解绑
掌中通—我的—点击头像—服务点—解绑。
二、业务员提交认证
路径:网末端建设-业务员认证-待认证-待认证类型-待网点
1、业务员已提交认证,网点需要发起流程的门店数据
2、已退回数据
路径:D网末端建设-业务员认证-已退回-退回类型
(1)业务员退回不推送:业务员选择【暂不认证-推送错误】
(2)业务员转让:业务员选择【暂不认证-转给其他业务员】
(3)网点退回不推送:网点选择【退回-不再推送】
(4)网点退回业务员修改:网点选择【退回-业务员修改数据】
注:【业务员退回不推送】与【网点退回不推送】的门店目前
都不再推送,暂不支持认证,慎重选择!
软件优势
【支付宝收款】
电子化收款,用户用支付宝扫码支付更简单;
【积分/红包】
取件、推荐用户挣积分,做任务赢红包,获得额外收益;
【我的账户】
资金收入有据可查,收入记录清晰明了,账户资金随时提现至个人账户;
【抢单】
快递员随时随地在线接收附近订单,及时、精准地为客户提供递送服务,派件、接单两不误。
更新日志
v6.41.5版本
修复内测期间IM引起的闪退问题及运费查询后可编辑优化内容
v6.40.4版本
本次更新包括:
1、任务待办优化——区分业务员工单和客服催办任务
2、首页样式调整
3、扫一扫支持问题件退改
4、新增网点错分件提醒
5、支持揽收淘天驿站退货件
6、增加字节、快手、淘天逆向退货件的运费险标识
7、支持京东百万集团件核销取件码
8、2小时件新增即将超时的弹窗提醒
v6.38.1版本
1、可快速进行收件派件操作
2、可快速使用短信、语音、网络电话与客户进行沟通
3、扫描、打印、录单、实名寄递、收款、签收、问题件登记等日常工作的工具
4、物料购买、消息交流、培训学习等增值功能
v6.36.0版本
1、消息模板支持插入签收人
2、任务待办新增催取件任务和签收未收到任务的下发
3、支持同账号在双设备同时揽件
4、支持标快件批量揽件打单
5、签收扫描支持退出方式自定义
6、消息发送支持设置固定场景默认发送
7、签收人分类优化
v6.35.0版本
1、揽件新增包装纸箱增值服务
2、字节件增加取件码定位验证
3、优化异常上报体验


































共有 0条评论