《Heaven Burns Red》是一款超级有趣的日系二次元角色扮演游戏,游戏背景设定在一个末世风格的大陆,玩家需要组建自己的战队,挑战各种强大的敌人和BOSS。游戏中不仅有丰富的剧情和对话,还能制作食物、经营玩法,体验全新的战姬冒险。画面高清细腻,打击感真实,视听效果都很震撼。
游戏的伤害计算机制相当复杂,涉及到基础威力值、暴击、增伤、攻击力等多个乘区,还有随机浮动伤害,这让战斗策略性很强。技能SP消耗越高,通常效果也越强力,而且Debuffer角色在输出方面甚至比纯Attacker更占优势。
登录游戏流程很简单:打开应用,注册账号,选择关卡开始挑战就行了。不过刷初始角色可能需要多试几次,通过删号和反复抽取才能得到心仪的强力角色。
总的来说,《Heaven Burns Red》是一款剧情丰富、玩法多样、策略性强的高质量手游,非常适合喜欢二次元和战姬题材的玩家体验!
Heaven Burns Red伤害计算全解析攻略
Heaven Burns Red是一款日系二次元角色扮演冒险类游戏。游戏非常精彩的游戏剧情,高质量的日系幻想内容,多种不同的玩法体验能够让玩家体验到一个全新的战姬游戏。相信很多小伙伴刚开始接触游戏还不明白游戏的伤害机制计算方式。下面就由小编带大家一起来进行了解游戏全面的伤害分析。大家可以进行参考,方便后续自己阵容的搭配组合以及关卡BOSS的击杀。
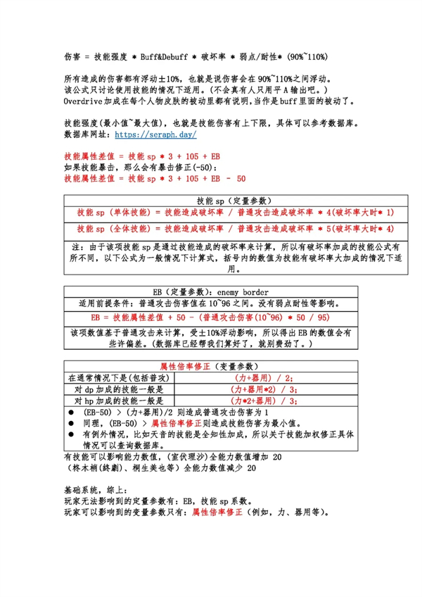
Heaven Burns Red伤害计算全解析公式:
1、角色技能伤害计算公式:
基础威力值*暴击乘区*增伤乘区*攻击力乘区*减防乘区*抗性弱点乘区*领域乘区*破坏率乘区*降攻乘区*增防乘区*随机伤害浮动。
2、基础威力值:
普攻、追击和伤害类技能都各自存在着威力值范围与技能调整值。伤害类技能的技能等级从2级开始每级提供5%的威力值下限与2%的威力值上限。
3、暴击乘区:
计算暴击伤害需要敌人的属性减少50,所以输出的暴击伤害会超过1.5的乘算。增加爆伤的buff也是加算后乘算伤害。
4、增伤乘区:
对DP的增伤是在敌人DP造成伤害的时候才有作用,对HP的增伤也是一样。打HP的部分不会应用到对DP的增伤。
5、攻击力乘区:
技能/角色被动/首饰被动/迷宫buff/OD/其它场地效果,都在乘区里,都是乘算,不会单算,元素攻击buff在美颜元素攻击是不会有作用。
6、减防乘区:
普通减防御和属性减防御都在这里算法里面,是互相加算,不是乘算。
7、抗性弱点乘区:
该乘区比较特别之处在于所有单个因素彼此之间是乘算而非加算。假设使用的伤害类技能存在多个属性,且至少有两个属性都在目标的抗性弱点列表内,则在列表内的属性的抗性/弱点伤害调整值彼此乘算。
8、领域乘区:
技能提供的领域+50%的伤害,角色被动+20%的伤害,但是场上只能出现一个领域,后的领域会把前面的领域顶掉。
9、破坏率乘区:
在对敌人HP造成伤害时,直接乘上敌人当前累积的破坏率。
10、随机伤害浮动:
±10%的上下浮动量,全凭运气,如果有时候差点击败BOSS,可以尝试多来几次就能够通过。
Heaven Burns Red技能效果与SP消耗介绍
在《Heaven Burns Red》这款游戏中,法力点(SP)消耗量越高的技能,其效果必定越为强力。其中,又以伤害型技能最为固定,并遵守以下计算公式:
一、扣除基础伤害(750)后,技能的威力与法力点(SP)消耗量的平方成正比。
二、扣除基础伤害(750)后,法力点(SP)消耗量相等的技能,范围型技能的威力为单体技能的3/4。
值得留意的是,部分伤害型技能因为复数或强力额外效果,或是自带负面效益,导致其伤害上升或下降一、两档次。不过,上述影响大多会因法力点(SP)消耗量的调整抵销,导致游戏中大部分Attacker、Breaker、Blaster、Debuffer的伤害型专属技能在不考虑额外效果下,皆拥有相同或相近的威力。
正因如此,绝大多数的Attacker、Breaker、Blaster之间仅有技能武器种类,或是元素属性之间的差异,在未组成特化队伍(例:属性队)的前提下,彼此之间的取代性可说是接近百分之百。
此外,Debuffer专属技能所附带的debuff会在伤害计算步骤前,便会先附加在目标身上,使该技能的伤害同样能受益于自身的debuff。因此,在Attacker/Breaker与Debuffer只能二择一的情况下,Debuffer往往不仅能同时身兼Attacker与Breaker,伤害输出方面还同时优于两者。
Heaven Burns Red怎么登录?Heaven Burns Red新手攻略
1、打开绯染天空手游,即Heaven Burns Red,点击屏幕开始;
2、选择游戏服务器,然后注册账号;
3、进入游戏如图,点击右下角章节;
4、然后选择要挑战的剧情关卡,选择出战角色进行组队,进入游戏如图;
5、游戏采用回合制闯关模式,玩家需通关点击角色对敌人发起攻击,能量条满后还可释放强力技能,对敌人造成大量伤害;
6、当成功消灭敌人后即可通关,并获取一定数量的金币、钻石等道具奖励。
7、钻石可用来抽取新角色,以此获得更好的游戏体验。
Heaven Burns Red怎么刷初始?
1、首先打开游戏,点击右上角“三”;
2、选择删除游戏账号;
3、系统会提示是否删除,点击确认删除即可;
4、以此往复创建新账号,并通过完成新手攻略获得钻石,直到抽取到强力的初始角色。
以上就是绯染天空怎么刷初始的全部教程了,希望对你有所帮助。
更新日志
v5.7.0版本
优化游戏体验











































共有 0条评论