《零之战线》是一款超好玩的二次元女神养成手游,画面精美,角色设计独特,每个都是精心打造的3D形象。游戏里玩家可以扮演未来战士,指挥各种强大的女武神战斗,目标是夺回被机械怪兽侵占的世界。玩法多样,既有养成又有策略搭配,还能解锁大量原创剧情副本。
这款游戏最让我喜欢的是它的自由度很高,角色培养和职业选择都很灵活。而且自动挂机的功能特别适合我这种懒人,解放双手的同时还能获得资源。战姬的皮肤系统也很棒,每次换装都感觉像换了新角色一样。
推荐入手,特别是小野猫、SU-85和九江这三款强力战姬,技能组合起来很厉害,阵容搭配也挺讲究的。总之,这款游戏画风精美,玩法丰富,福利也多,喜欢二次元养成的玩家绝对不容错过!
游戏特色
1、军武拟人,少女集结身负知名军武之名的少女集结完毕,静候指挥官指令。
2、策略搭配,多元养成
五大阵营,五种职业,自由搭配,上百位性格迥异的少女将完全听从您的指挥,通过装备、改造、觉醒、科技等多维度提升战队实力。
3、休闲放置,养肝护肝
自动战斗,解放双手,挂机即可获得资源收益,养肝护肝从现在做起。
零之战线vivo版战姬获取方法
目前,我们可通过【招募】、【定向搜索】、【战姬碎片合成】等方法来获取战姬,当然前期指挥官们肯定是【招募】最为方便~精英招募需要精英招募卡,目前游戏内很多玩法都会产出【精英招募卡】,例如每日任务,游戏关卡通关等,也可以通过【基地】补给商店使用晶钻进行购买。
获取了战姬后,我们肯定要让战姬小姐姐们变得强大起来。
战姬基础养成:
分为【升级】和【装备】两个模块。升级可以获得十分可观的属性提升,建议指挥官大人前期多进行战姬升级提高作战效率,当然指挥官大人不必担心这时候升级消耗的资源和材料,因为我们有特殊的重置功能!在这之后也不要忘记给她们穿上强力的装备哦~
另外,战姬们的皮肤也是游戏不可缺少的一环!目前战姬的皮肤可在【商城】-【换装商店】进行皮肤购买,购买完成后在【战姬】-【时装】中点击换装,就可以给战姬换上新衣服啦~购买皮肤所需的皮肤券可以通过购买礼包或完成每日任务获得,所以指挥官也不要忘了完成每日任务。
零之战线御三家之一阵容推荐
一、小野猫小野猫的阵营为自由,自由克制极寒,东方克制自由。
职业是奇袭。奇袭职业介绍:后排输出,生存力较低,技能多为单体高爆发。
喜欢的地点:体育馆、近郊、室内游泳馆
喜欢的东西:瞄准镜、游戏机
讨厌的东西:刀、宠物

小野猫的技能
炸毛全攻击:小野猫生气了!小野猫火力全开,对随机3名敌人造成118%攻击伤害,并有20%概率使目标眩晕3回合。(眩晕:不能使用普通攻击以及释放主动技能)
中途岛的愤怒:曾经的挫败刺激到小野猫的好胜之心,破甲增加32%,火力增加15%。
直觉驱动:小野猫依靠灵敏的直觉袭击敌方,普通攻击变成攻击敌方耐久最少的目标,造成130%攻击伤害,并减少目标10%装甲。
顽强野猫:小野猫即使处于险境也有办法让自己生存下来,当自身耐久低于40%,提升自己破甲20%,并回复自己100%火力等量耐久3回合(只触发1次)。(※技能以游戏内实际描述为准)
小野猫是具有高破甲且附带眩晕的奇袭战姬,有一定控制能力,推荐提升火力以及耐久
挂载推荐:扩大口径II或者厚重装甲II
阵容推荐:

4自由2东方的阵容激活光环属性:
火力+20%,耐久+20%,减伤+10%
二、SU-85
SU-85的阵营为极寒,极寒克制东方,自由克制极寒。
职业是进攻。进攻职业介绍:后排输出,技能多为群体爆发,耐久较低。
喜欢的地点:电影院、商业街、体育馆
喜欢的东西:爱心便当、招财猫
讨厌的东西:雪糕、小飞机

再让我们来看一下SU-85的技能
毁灭射击:SU-85发射出破坏力强大的炮弹,对随机3名敌人造成115%攻击伤害,并造成3回合的60%流血伤害。
特殊觉醒:SU-85经过特殊改造后,火力增加15%,耐久增加10%,免控率增加20%。
死亡奉献:SU-85在死亡时会再发射一次炮弹,对后排敌人造成4回合的105%流血伤害。
迷惑雪球:SU-85击打出伪装成雪球的炮弹,普通攻击有60%概率对目标造成2回合的45%流血伤害
(※技能以游戏内实际描述为准)
SU-85前期作为进攻型战姬具备较强的输出能力
挂载推荐:扩大口径II
阵容推荐:
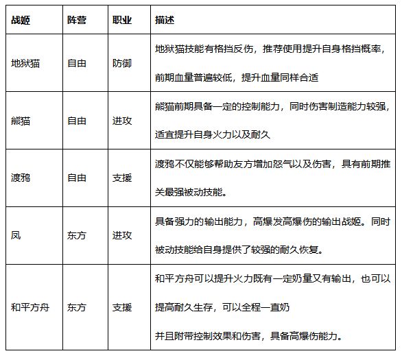
尼古拉一世、SU-85、米格、苏-34、凤、和平方舟

4极寒2东方的阵容激活光环属性:
火力+20%,耐久+20%,减伤+10%
三、九江
御三家之一,中二晚期患者九江
九江的阵营为东方,东方克制自由,极寒克制东方。
职业是机动。机动职业介绍:根据技能特性决定站位,多为控制及群体输出。
喜欢的地点:电影院、二次元圣地、图书馆
喜欢的东西:手办、镜子
讨厌的东西:面具、工具箱

再让我们来看一下九江的技能
蝴蝶雷:九江释放伪装的蝴蝶雷,对随机2名敌人造成136%攻击伤害,并增加自身10%火力3回合。
燃气轮动力:九江装甲上的燃气轮经过改造,性能大大提升,格挡增加25%,移速增加30,耐久增加10%。
战场续航:九江的装甲可将对部分敌人的攻击缓冲转化为自身能量,每次格挡回复自身100%火力的等量耐久。
迷惑打击:九江依靠自身移速优势扰乱敌人,普通攻击变为攻击随机1名敌人,造成110%攻击伤害,同时减少目标10%精准2回合。
九江具备高额格挡概率,同时有一定的回血能力,能打能抗,推荐提升其耐久
挂载推荐:防护层·紫/防护层II
阵容推荐:
九江、枭龙、凤、雀舞、鹭、和平方舟

全东方的阵营激活光环属性:
火力+25%,耐久+25%,免控+15%
零之战线SU-85阵容搭配攻略
SU-85的阵营为极寒,极寒克制东方,自由克制极寒。
职业是进攻。进攻职业介绍:后排输出,技能多为群体爆发,耐久较低。
喜欢的地点:电影院、商业街、体育馆
喜欢的东西:爱心便当、招财猫
讨厌的东西:雪糕、小飞机
再让我们来看一下SU-85的技能
毁灭射击:SU-85发射出破坏力强大的炮弹,对随机3名敌人造成115%攻击伤害,并造成3回合的60%流血伤害。
特殊觉醒:SU-85经过特殊改造后,火力增加15%,耐久增加10%,免控率增加20%。
死亡奉献:SU-85在死亡时会再发射一次炮弹,对后排敌人造成4回合的105%流血伤害。
迷惑雪球:SU-85击打出伪装成雪球的炮弹,普通攻击有60%概率对目标造成2回合的45%流血伤害
SU-85前期作为进攻型战姬具备较强的输出能力
挂载推荐:扩大口径II
阵容推荐:
尼古拉一世、SU-85、米格、苏-34、凤、和平方舟

4极寒2东方的阵容激活光环属性:
火力+20%,耐久+20%,减伤+10%
战姬回退重置方法
【战姬回退】UR及以上的战姬才能使用回退功能,消耗能量结晶碎片或能量结晶进行回退,可返还一定比例的觉醒/限界突破等培养资源,已誓约战姬会清空好感度并返回誓约戒指。
【战姬退役】
将战姬进行退役,并获得荣誉勋章、能量栉等物品,荣誉勋章可在退役商店兑换物品。
【战姬重置】
将战姬进行重置,可将战姬等级、芯片等级重制为1级,可返还一定比例的培养资源。
更新日志
v1.0.0版本1、bug修复。













































共有 0条评论