这篇文章主要介绍了一款名为《成为你的男仆》的乙女向视觉小说游戏。玩家扮演一位面临学业和生活压力的女大学生,在梦见穿女仆装的少年后,开启了一段温馨而治愈的同居故事。游戏中,玩家需要通过日常互动和选择来影响剧情发展,最终导向不同的结局。
文章详细介绍了游戏的基本玩法和角色路线,特别是Nix和Rudy的不同命运分支。拒绝次数会影响Nix的情感状态,从而触发不同的结局。此外,文中还提到了游戏如何通过真实的生活细节构建温暖氛围,让玩家体验到情感陪伴的重要性。
个人觉得这款游戏不仅是一场冒险,更像一次自我探索之旅。在虚拟世界中感受不同的情感线,或许也能让人反思现实生活中的关系和选择。毕竟,无论是游戏还是现实,真诚的互动总是能带来意想不到的美好。
成为你的男仆全结局攻略与路线指引
一、基础玩法介绍
1、打开游戏后,点击左上角的【开始】按钮,即可正式进入主线剧情。

2、游戏主要以文字叙事为核心玩法,玩家需要在不同分支中做出选择来推动剧情发展。

3、每个选项都会影响角色情感、事件走向以及最终结局,因此理性选择非常关键。

二、结局线索与角色路线
在游戏中,两位主要角色——Nix与Rudy,分别代表不同的命运分支。
尤其是Nix的剧情,他的“绝望点数”会直接决定最终的结局方向:你拒绝得越多,他越陷入绝望。
ED1:崩坏结局(Nix)
想触发此结局,需要在剧情中多次拒绝Nix,当他的绝望点累计至10时结局自动触发。
当他提出一起睡觉时,选择“我有备用床垫”(+1)
当他展示女仆装时,询问“为什么?”(+1)
回答“我觉得这已经够了,不是吗?”(+1)
早餐场景选择“可惜,这不是我的菜”(+1)
遇到他时装作不认识(+1)
拒绝拥抱(+1)
告别时冷淡回应“走吧”(+2)
向Rudy表明他不是你男朋友(+2)
ED4:和解结局(Nix)
当绝望点保持在10以下时,选择更柔和的回应。
当他表白时,选择“好吧,别说了,给我一些时间”(+3)
若此时绝望点在5以上,即可触发结局。
ED5:温情结局(Nix)
和ED4相似,但要控制绝望点不超过4,维持平衡情绪,才能解锁温柔线。
ED6:救赎结局(Nix)
拒绝次数少、情感互动多,当你接受他的表白时,绝望点将清零,触发最治愈的完结篇。

【Rudy路线】结局分支
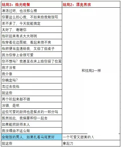
ED2:甜蜜结局
当被问到“喜欢什么样的男人”时,回答“可爱又温柔,总是在我身边的人”,即可触发Rudy的温情结局。
ED3:命中注定结局
同样的问题下,选择“会做饭的男人,最好扎着马尾辫,也许名字以R开头”,解锁专属彩蛋路线。

游戏特色
1、生活的压力与挑战
在繁忙的大学生活中,课程、作业和社交活动互相交织,成为了一种无形的压力。这种压力不仅让你精神疲惫,还在不知不觉中侵蚀了你的生活质量。在这个阶段,你发现自己很难平衡学业和生活,甚至连最基本的日常事务如做饭和打扫卫生都不再有精力去应对。每日的作息像是被固定住的齿轮,转啊转,却毫无进展。
2、梦中的奇遇
就在这种灰暗的日子里,你做了一个奇妙的梦。梦中,你邂逅了一个穿着女仆装的男孩,他不仅可爱而且温柔体贴,仿佛是为你量身定制的理想伴侣。这个梦境让你感到一丝温暖,也让你意识到自己对生活的渴望和对陪伴的需要。梦醒时分,虽然现实依旧严苛,但那丝希望却在心中悄然滋长。
3、寻求改变的契机
随着时间的推移,你感到自己的生活急需变革。朋友们的关心和支持也在你心中播下了改变的种子。经过一番深思熟虑后,你鼓起勇气,向一个亲密的朋友倾诉了自己的困境。令你惊喜的是,这位朋友表示愿意搬来和你同住一个月,帮助你度过这个难关。这个决定不仅是对你生活的支持,更多的是一份友谊的体现。
4、共同生活的乐趣
朋友的到来为你的生活带来了新的气息。两个人一起分担生活的琐事,做饭、打扫,甚至一起完成作业,生活不再是孤独的奋斗。你们之间的互动变得更加频繁,产生了很多欢声笑语,让原本沉重的学习压力转变为轻松愉快的共同奋斗。就像在游戏《成为你的男仆》中,角色间的互动和情感发展,现实中的朋友关系也在不断深化。
5、探索深层关系
在共同生活的过程中,你开始注意到与朋友之间的微妙变化。肢体接触、眼神交流,甚至是共同经历的小插曲,都让你们的关系变得更加亲密。这些细腻的情感是现实生活中所难以感受到的,让你重新审视了友谊的意义。你开始幻想,如果生活真的可以像游戏中的男仆一样,有一个人可以在身边照顾和陪伴,或许生活会更加美好。
6、挑战与收获
当然,改变生活方式的过程中也充满挑战。从最初的相处不适到逐渐磨合,你们需要约定一些共同生活的规则,以确保彼此的空间得到尊重。同时,随着时间的流逝,你也会发现自己在不知不觉中成长了许多。你学会了更加高效地管理时间,学会了如何更好地与他人交流,以及如何面对生活中的压力。
7、最后的思考
在一个月的共同生活结束之际,你不再是那个孤单的大学生,而是拥有了更加丰富的生活经历和人际关系。虽然一切终将回归日常,但这段时间的成长和幸福感将深深烙印在你的记忆中。正如游戏《成为你的男仆》中所传达的情感与陪伴的意义,你体会到的,正是生活中最为珍贵的部分。



































共有 0条评论