《部落与弯刀》是一款由国内工作室汉家松鼠开发的角色扮演游戏。游戏画面采用手绘风格,2D画质精美,玩法丰富,将策略元素融入角色扮演,还有开放世界、多周目挑战、大规模团战等特色。剧情背景设定在一片混乱的沙漠世界,玩家可以影响世界的走向。游戏操作简单,提供多种捏人选项和随机事件,每次游玩都有新体验。
画面和玩法都不错,尤其是策略性和探索感让我觉得很有意思。开放世界的自由度很高,每次任务和挑战都充满惊喜。特别是多周目设计,让玩家有动力反复通关寻找隐藏内容。资源管理、技能升级和部队养成系统也很完善,适合喜欢策略的玩家。
总之,《部落与弯刀》是一款值得尝试的游戏,画面精美、玩法多样,还能体验到丰富的剧情和策略乐趣。如果你喜欢沙盘类游戏,这款游戏绝对不会让你失望!

游戏特色
1、开放世界
整个世界在规则演算下不断变化,每次游戏都会是不同的体验;
2、探索与挑战
整个世界中提供许多谜题等待你去解开,也有非常多的挑战BOSS,对应丰厚的奖励;
3、多周目
可以通过多反复通关周目来达成更优结局,抑或探索各种隐藏事件和故事;
4、大规模团战
玩家可以招募士兵,培养自己的部队,在这片大陆上和敌方展开大规模攻防战;
5、策略性
无论是兵种的搭配,还是英雄技能的选择,抑或战中的阵型、战术等等,这个游戏都会是策略游戏控的菜;
6、扩展性
我们将提供可视化MOD编辑器,让玩家可以方便的对整个世界添砖加瓦!
游戏玩法
1、乌塔
游戏中的货币,购买、雇佣、升级等等,基本上都要用到钱。所有资源基本都是在探索、任务和战斗中获得的。
2、木材
常用资源,主要用作升级和建造。
3、铁石
也是常用资源,和木材用途相同。
4、宝石
高级资源,比较稀有。当然,用途和木材等也差不多,只是使用在更高级的场合。
5、食物
重要的补给资源。玩家在冒险活动中会不断消耗食物,没有食物的队伍战斗力大幅度下降,也容易损失。食物本身也有保质期,需要玩家注意。不过好在取得食物的途径比较多,一般不用太过担心。
6、技能
角色最基本的能力就是技能。
玩家通过传承、升级都可以获得技能点来解锁技能,技能随着玩家等级的提升会有更多分支可以使用。
7、部队
当你野外探索、触发事件、和势力关系提升等情况下,都可以雇佣部队帮你作战。
特别是势力部队,你和他们关系越好,能雇佣到的部队就越是高级越是多样。
部落与弯刀天赋系统
1、政治两条线:
分别是针对势力和城市的好感度的上下变动(势力和城市是两个体系,简单来说,势力会追着你杀,城市会不让你买东西,不给你征兵的权利,势力会争夺城市作为据点。)
2、魅力两条线:
分别影响个人的经验获得(指的是经验总量,为不影响玩家玩法,不展开讨论。)和npc的好感度(你猜绅士们都干嘛。)
3、经商两条线:
分别是种田的收益和跑商的收益。
4、生存两条线:
分别是部队的韧性(减少战斗中被清空血条后部队卡片上限减少和兵员损失的几率)和部队的食物消耗。
5、统御两条线:
部队每周的经验和兵种卡片的上限。
行军两条线,分别是野外地图的行军速度和战斗中的移动速度。
部落与弯刀游戏攻略
1、开局选择
职业选择笔者还是认为官方推荐的心灵巫师最容易上手。
如果你想选其它职业上手,也建议选择难度低一些并且有专属剧情的职业。
职业相关介绍笔者会在后续带来。
专家模式比较硬核,建议至少通关一周目后再选择。
传承点数是玩家历次游戏积累起来的初始奖励点。
点数并非消耗品,而是代表你可以选择的初始奖励上限。
每种可选奖励都有传承点数,点数之和不能超过你的传承点数上限。
技能、道具、部队都能够通过传承点数获得。
你就算没有通关游戏,依然可以获得传承点数。
玩的越多,你就越能花式开局了。
选择技能并不是直接可用,仍旧需要消耗技能点来激活。
而道具里的资源包对初期的发展很有帮助,新手可以选择。
智慧结晶、秘药可以提升初期人物强度,让你战斗更轻松。
最后,如果你已经很熟悉游戏的运作了,还可以在设定中增加开局难度。
增加难度的选项可以让你获得额外的可用传承点数。
2、主界面/资源
A:日期和时间。很多任务和遭遇与时间挂钩,也与白天和黑暗有关。
B:资源。
C:小地图,可以放大。
D:各种功能。
E:消息和传承信息。你可以看到你完成了多少传承目标,如果此时结束游戏重开,你就有这么多的传承点可用。
例如完成冰窟副本获得红石城事件的秘宝奖励等等,都可以增加传承点数。
换句话说,游戏各种遭遇、事件非常多。
玩家可以在一次次的新冒险中不断遭遇新的挑战,从而解锁更多的传承点,同时也慢慢了解整个世界的故事。
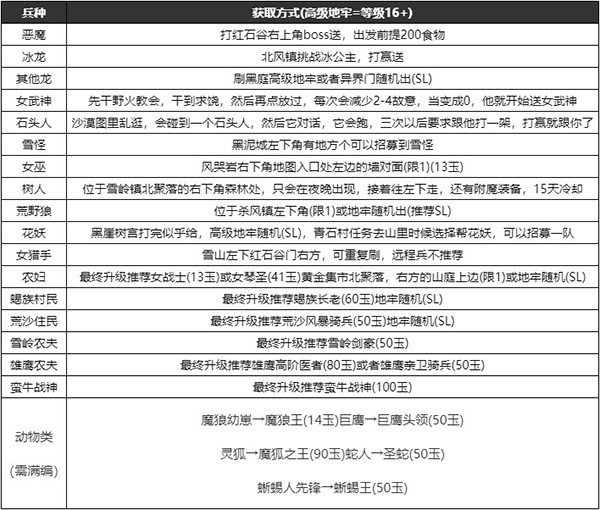
NPC招募推荐
如果想招募很多npc的建议专门抽出一个月轮流刷任务,这样大概两个小时你就可以招募3-4名npc,包括已有势力的npc也可以很快招募。
一、士兵招募方法——
1、去打各种地牢,监狱,会给你随机的单位,质量有时候可以,有时候堪忧,纯属看脸(sl打法解决一切问题)。
2、做城主然后募兵。
3、特殊兵种——大雪山-冰龙,打一个冰法,操作有自信的话15,6级就可以去了。 黑崖地牢不停sl,有机会出另外的龙。 红石城矿场上边,有一个裂缝,200食物进去打一个boss,会给你恶魔。
二、高级部队招募地点——
黑泥城东聚落 下方(-6100.-13200)
黑泥城 左上(-10500.-5900)
那古卡南聚落 左(-13300.6400)
那古卡 左上(-13700,3600)
三、强大部队推荐
神兽(三龙一凤,恶魔领主),双月山谷的火魔人,黑崖的银铠女武士,一些巫师。
地牢或者雪山异界之门的怪(巨灵神等等)。
键位介绍
大地图队伍界面:P
背包界面:B
地图界面:M
外交界面:O
情报界面:I
游戏加速:左Ctrl/右Ctrl
迷你地图显示切换:N
镜头距离切换:C
快速时间推进:T
快速保存:F5
快速读取:F6
加速奔跑:Space
技能按键
翻滚:Spcae
中断当前动作:S
战术地图界面:M
原地停留:左Shift/右Shift
配置要求
最低配置:
需要 64 位处理器和操作系统
操作系统: Windows 7 / Windows 8 / Windows 10 64 bit
处理器: 2.50GHz
内存: 4 GB RAM
显卡: HD4400
DirectX 版本: 11
存储空间: 需要 4 GB 可用空间
附注事项: 1920x1080 屏幕分辨率





































共有 0条评论