这篇文章主要介绍了CAXA制造工程师2023SP1这款CAD/CAM一体化的数控加工编程软件。它支持三维设计和数控编程,集成了从数据接口到加工工艺单生成的一整套功能,并且在刀具轨迹计算、加工仿真等方面考虑了真实加工场景,提高了加工效率和安全性。
文章还详细列出了软件的多项新增功能,包括优化下刀方式、增加螺旋走刀最后一层水平输出、支持开放轮廓加工、批量调整孔的起始位置等。这些改进提升了加工精度和效率,并减少了安全隐患。
此外,文章介绍了如何使用该软件进行三轴数控编程加工的具体步骤,包括叶轮叶片建模、端面建模、内孔建模以及粗精加工参数设置等操作流程。还提到了软件的强大功能,如高速切削支持、轨迹参数化编辑和仿真验证等。
总的来说,CAXA制造工程师2023SP1是一款功能强大且实用的数控编程软件,对制造业来说是一个非常有价值的工具。对于需要进行复杂零件加工的企业或个人而言,这款软件能够显著提高加工效率和质量,减少安全隐患,并降低生产成本。如果你从事相关领域的工作,这款软件真的不错,值得考虑下载使用。

caxa cam制造工程师2023SP1包括多项新增功能和改进:
一、 平面轮廓精加工1优化下刀方式
平面轮廓精加工1下刀方式中支持选择螺旋、倾斜、渐切等方式下刀,下刀过切时会有相应提示
二、 平面轮廓精加工1螺旋走刀最后一层增加水平输出
平面轮廓精加工1使用螺旋走刀,在最后一层增加一圈水平轮廓轨迹,轨迹更加合理。
三、 平面轮廓精加工2螺旋下刀首层输出以顶层设置的高度值开始,解决第一层可能出现扎刀的问题
四、 平面区域粗加工1支持开轮廓加工
平面区域粗加工1支持几何拾取开放轮廓,生成相应的开放轮廓加工轨迹
五、 平面自适应和自适应策略增加微量提刀速度控制参数,输出G0
六、 孔加工支持铣刀与中心钻刀等刀具类型
孔加工支持铣刀和中心钻刀等刀具类型,方便使用铣刀和中心钻生成孔加工轨迹
七、 解决一键倒角过切问题
优化一键倒角过切问题,默认只对锐边进行倒角,已有倒角和圆角特征不生成倒角轨迹。对于不需要生成倒角轨迹的区域,可以使用非加工边界进行选择。
八、 解决平面精加工大行距残留问题
优化平面加工算法,设置较大行距时,增加“大行距轨迹优化”选项,减少大行距残留。
九、 加工树中的坐标系与加工轨迹关联
使用加工树中的坐标系生成的加工轨迹,当坐标系重新编辑,关联轨迹有提示是否进行重新计算
十、 优化“关联坐标系”功能设置,继承上一次设置选择
使用关联坐标系方便与已有坐标系进行关联的同时,支持启用相同轨迹策略时记录上次的设置
十一、 轴编程矢量选择优化只指定Z轴矢量即可
轴编程矢量和新建坐标系时,支持只指定Z轴,即可完成坐标系矢量的设置。
十二、 支持根据圆孔轴矢量拾取孔特征,支持圆孔轴矢量修改
增加“启用孔轴限制”选项,方便根据孔轴矢量进行孔特征选取,支持孔轴矢量修改
十三、 支持批量调整孔的起始加工位置
增加圆孔Z值设置,可批量设置孔起始位置
十四、 优化轮廓拾取方式,支持零件上边进行链拾取与限制链拾取
优化轮廓拾取方式,支持零件上边在同一高度上进行链拾取与限制链拾取,提供使用模型进行轮廓选取和编程的效率。
十五、 优化毛坯实体显示功能
毛坯显示可进行实体与线框显示切换,并可以设置颜色
十六、 工序导航器增加加工详细内容列表,可切换显示和隐藏
优化工序导航器详细内容定制,工序导航器可切换显示和隐藏
如何进行三轴数控编程加工?
一、叶轮叶片建模,在Ø116*Ø46*44的范围内进行重新设计。
1、以X-Y平面为基准,进入草图,选择“直线”和“圆弧”命令,根据图纸尺寸绘制以下图形部分:
2、退出草图,选择“旋转增料”命令,拾取草图轮廓,并以Z轴为拾取轴线,“确定”生成旋转实体,如下图所示:
3、以X-Y平面为基础,进入草图,选择“直线”“圆弧”和“圆”命令,根据图纸尺寸要求,绘制以下图形。
4、退出草图,选择“拉伸增料”命令,根据图纸尺寸要求,“确定”生成拉伸实体,如下图所示:
5、在当前“空间”环境中,选择“环形阵列”命令,根据图纸尺寸要求,“确定”生成阵列实体,如下图所示:
6、以Z-X平面为基准,绘制草图,选择“直线”“圆”命令,根据图纸尺寸要求,绘制以下图形:
7、退出“草图”选择“旋转除料”命令,根据图纸尺寸要求,选择“草图”和轴线:以Z轴为轴线,“确定”完成除料,如下图所示:
8、在当前“空间”环境中,选择“过渡”命令,根据图纸尺寸要求,对叶片中的棱边进行过渡。
二、叶轮端面建模
注:端面部分在数控车内加工完成,端面槽部分在数控铣内加工完成。
1、以零件顶面为基准,右键“创建草图”,选择圆命令,根据图纸尺寸要求,绘制如下图形:
2、退出草图,选择“拉伸增料”命令,根据图纸尺寸要求,确定生成拉伸实体。
3、以X-Z平面为基准,创建草图,选择“矩形”命令,根据图纸尺寸要求,绘制以下图形:
4、退出草图,选择“拉伸除料”命令,选择“类型”为“贯穿”,确定生成拉伸除料结构,如下图所示:
三、叶轮内孔建模
叶轮内孔建模,此部分在数控车内加工完成。
1、以Y-Z平面为基准,进入草图,选择“直线”命令,根据图纸尺寸要求,绘制如下图形:
2、退出草图,选择“旋转除料”命令,选择截面草图和轴线,确定生成旋转实体,如下图所示:
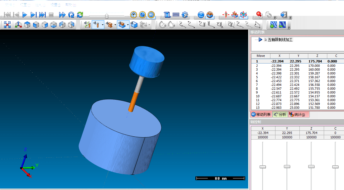
四、叶轮三维实体粗加工—五轴限制线加工三轴策略
1、设置粗加工参数。选择【加工】-【五轴加工】-【五轴限制线加工】命令,在弹出的加工参数表中设置如图所示粗加工的参数。
2、设置刀轴策略为三轴,并在区域选择上为填满区域,为后续的区域加工做准备,如下图所示:
3、根据使用的刀具,设置切削用量参数,并提取加工刀具,如图所示:
4、根据其坐标系位置,设置“连接参数”,如图所示:
5、加工参数表设置好后,单击“确定”按钮,根据屏幕左下角状态栏中的提示左键依次拾取已准备好的几何条件,注:2条限制线、1个加工曲面,右键完成拾取,生成加工轨迹。
五、叶轮的二维线架加工—端面槽平面区域粗精加工
1、设置粗精加工参数。选择【加工】-【二轴加工】-【平面区域粗加工】命令,在弹出的加工参数表中设置如图所示粗精加工的参数。
2、根据使用的刀具,设置切削用量参数,并提取加工刀具,如图所示:
3、加工参数表设置好后,单击“确定”按钮,根据屏幕左下角状态栏中的提示左键依次拾取已准备好的几何条件,注:加工曲线,右键完成拾取,生成加工轨迹。
六、叶轮空间线架仿真
1、右键特征树“轨迹管理”选择要仿真的轨迹,选择“线框仿真”,查看轨迹的运行情况,如图所示
2、通过空间线架仿真,用来判断刀具和零件之间基于轨迹有没有存在干涉。
七、叶轮实体虚拟仿真
1、右键特征树“轨迹管理”选择要仿真的轨迹,选择“实体仿真”,查看轨迹的运行情况,如图所示
八、叶轮G代码管理
1、选择【加工】-【后置处理】-【设备编辑】命令,弹出“后置编辑”对话框,根据所选的加工机床系统,进行后置设备编辑,如图所示:
2、选择【加工】-【后置处理】-【生成G代码】命令,弹出“选择后置文件”对话框,填写文件名,选择“机床”系统,单击“保存”,拾取生成的加工的刀具轨迹,按右键确认,立即弹出加工G代码文件,保存即可。
软件功能
一、曲面完美结合
1、方便的特征实体造型
软件提供了功能强大、使用简洁的轨迹生成手段,可按加工要求 生成各种复杂图形的加工轨迹。通用的后置处理模块使CAXA 数控车可以满足各种机床的代码格式,可输出G代码,并对生成的代码进行校验及加工仿真。
2、强大的NURBS自由曲面造型
CAXA制造工程师从线框到曲面,提供了丰富的建模手段。可通过列表数据、数学模型、字体文件及各种测量数据生成样条曲线,通过扫描、放样、拉伸、导动、等距、边界网格等多种形式生成复杂曲面,并可对曲面进行任意裁剪、过渡、拉伸、缝合、拼接、相交和变形等,建立任意复杂的零件模型。通过曲面模型生成的真实感图,可直观显示设计结果。
3、灵活的曲面实体复合造型
基于实体的'精确特征造型'技术,使曲面融合进实体中,形成统一的曲面实体复合造型模式。利用这一模式,可实现曲面裁剪实体、曲面生成实体、曲面约束实体等混合操作,是用户设计产品和模具的有力工具。
二、高效数控加工
CAXA制造工程师将CAD模型与CAM加工技术无缝集成,可直接对曲面、实体模型进行一致的加工操作。支持轨迹参数化和批处理功能,明显提高工作效率。支持高速切削,大幅度提高加工效率和加工质量。通用的后置处理可向任何数控系统输出加工代码。
1、两轴到三轴的数控加工功能,支持4~5轴加工
两轴到两轴半加工方式:可直接利用零件的轮廓曲线生成加工轨迹指令,而无需建立其三维模型;提供轮廓加工和区域加工功能,加工区域内允许有任意形状和数量的岛。可分别指定加工轮廓和岛的拔模斜度,自动进行分层加工。三轴加工方式:多样化的加工方式可以安排从粗加工、半精加工到精加工的加工工艺路线。4~5轴加工模块提供曲线加工、平切面加工、参数线加工、侧刃铣削加工等多种4~5轴加工功能。标准模块提供2~3轴铣削加工。4~5轴加工为选配模块。
2、支持高速加工
本系统支持高速切削工艺,以提高产品精度,降低代码数量,使加工质量和效率大大提高。可设定斜向切入和螺旋切人等接近和切入方式,拐角处可设定圆角过渡,轮廓与轮廓之间可通过圆弧或S字型方式来过渡形成光滑连接,从而生成光滑刀具轨迹,有效地满足了高速加工对刀具路径形式的要求。
3、参数化轨迹编辑和轨迹批处理
CAXA制造工程师的'轨迹再生成'功能可实现参数化轨迹编辑。用户只需选中已有的数控加工轨迹,修改原定义的加工参数表,即可重新生成加工轨迹。CAXA制造工程师可以先定义加工轨迹参数,而不立即生成轨迹。工艺设计人员可先将大批加工轨迹参数事先定义而在某一集中时间批量生成。这样,合理地优化了工作时间。
4、独具特色的加工仿真与代码验证
可直观、精确地对加工过程进行模拟仿真、对代码进行反读校验。仿真过程中可以随意放大、缩小、旋转,便于观察细节,可以调节仿真速度;能显示多道加工轨迹的加工结果。仿真过程中可以检查刀柄干涉、快速移动过程(G00)中的干涉、刀具无切削刃部分的干涉情况,可以将切削残余量用不同颜色区分表示,并把切削仿真结果与零件理论形状进行比较等。
5、加工工艺控制
CAXA制造工程师提供了丰富的工艺控制参数,可以方便地控制加工过程,使编程人员的经验得到充分的体现。
6、通用后置处理
全面支持SIEMENS、FANUC等多种主流机床控制系统。CAXA制造工程师提供的后置处理器,无需生成中间文件就可直接输出G代码控制指令。系统不仅可以提供常见的数控系统的后置格式,用户还可以定义专用数控系统的后置处理格式。可生成详细的加工工艺清单,方便G代码文件的应用和管理。
三、知识加工
可将某类零件的加工步骤、使用刀具、工艺参数等加工条件保存为规范化的模板,形成企业的标准工艺知识库,类似零件的加工即可通过调用'知识加工'模板来进行。这样就保证了同类零件加工的一致性和规范化。同时,初学者更可以借助师傅积累的知识加工模板,实现快速入门和提高。
四、界面操作
Windows界面操作
CAXA制造工程师基于微机平台,采用原创Windows菜单和交互,全中文界面,让您一见如故,轻松流畅地学习和操作。全面支持英文、简体和繁体中文Windows环境。
五、数据接口
丰富流行的数据接口
CAXA制造工程师是一个开放的设计/加工工具。它提供了丰富的数据接口,包括:直接读取市场上流行的三维CAD软件,如CATIA,Pro/ENGINEER的数据接口;基于曲面的DXF和IGES标准图形接口,基于实体的STEP标准数据接口;Parasolid几何核心的x-T、x-B格式文件;ACIS几何核心的SAT格式文伟面向快速成型设备的STL以及面向Internet和虚拟现实的VRML等接13。这些接口保证了于世界流行的CAD软件进行双向数据交换,使企业可以跨平台和跨地域地与合作伙伴实现虚拟产品开发和生产。
六、开发平台
开放2D、3D平台
CAXA制造工程师充分考虑用户的个性化需求,提供了专业而易于使用的2D和3D开发平台,以实现产品的个性化和专业化。用户可以随心所欲地扩展制造工程师的功能,甚至可以开发出全新的CAD/CAM产品。
七、品质
品质一流的刀具轨迹和加工质量
加工路径的优化处理使刀具轨迹更加光滑、流畅、均匀、合理,大大提高了加工走刀的流畅性,保证了工件表面的加工质量









































共有 0条评论