买了一个车位但不常用想出租给别人?这篇文章提供了车位出租合同范本,帮助你规范租赁关系,保护双方权益。合同内容包括租金支付方式、管理费承担、车辆安全责任等,并明确禁止转租或抵押车位。此外,还规定了停车用途和遵守物业规定的义务。我觉得这个合同挺实用的,特别是对于那些车位利用率不高的车主来说,可以赚点外快。不过,在实际操作中,最好还是找专业的法律人士看看,避免因为一些条款引发纠纷。毕竟涉及到钱和法律责任,稳妥一点比较好。

软件特点
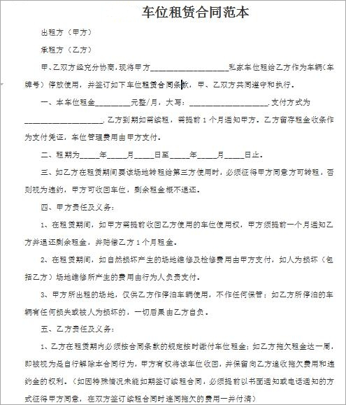
一、甲方向乙方出租地下停车位,车位号码是 。二、租期期限及车位租金:自 年 月 日至 年 月 日止,租金合计人民币 元(大写:)。租金由乙方在签署协议后一次性支付给甲方。租赁期内的车位管理费等一切杂费由乙方承担。
三、双方只构成车位租赁关系,不构成保管关系。乙方应自行做好车辆的安全防护工作,如因车辆受损或车内物品丢失,甲方不承担任何责任。
四、乙方停放至停车位上的车辆如因车辆受损,由乙方自行向损害方索赔,甲方不负担任何责任。
五、在租赁期内,该车位的所有权属于甲方。乙方对该车位只有使用权,乙方不得在租期内对该车位进行销售、转让、转租、抵押或采取其他任何侵犯租赁物件所有权的行为,违者罚一年租金。
六、乙方不得擅自更改本协议停车位的用途;乙方停放的车辆内不得有人、物品留置;乙方停放的车辆不得外附或内装任何危险物品,如易燃、易爆、腐蚀性等违禁物。由于上述原因产生的一切责任由乙方承担。
七、乙方承诺并遵守该停车地点管理办公室制定的停车管理规定,如因为乙方原因导致停车场地受损,后果由乙方负全责。
八、乙方进出本停车场的车辆必须服从当值保安员的指挥,以及配合物业公司的管理。
九、租约期满,甲乙双方如不租或续租,都应提前1个月通知对方。在同等条件下,乙方有优先续租权。
十、本协议一式两份,双方各执一份,具有同等的法律效力,自双方签字之日起生效。



























共有 0条评论