《内容警告》是一款多人合作恐怖游戏,玩家们可以以第一人称视角在3D模式下与好友一起拍摄吓人的视频,试图在网上走红。游戏中有各种可怕的实体动画怪物、被诅咒的远古遗物和其他神秘的收藏品。玩家需要在氧气耗尽、相机电池耗尽或队友陷入昏迷之前完成尽可能多的拍摄任务。游戏支持2~4人在线协同作战,并配备语音聊天系统和实时录音功能,方便记录和分享珍贵瞬间。
游戏中有丰富的特色,包括高自由度的角色创建(支持ASCII人脸定制和保存游戏内录音)、复杂的地图区域以及多种多样的怪物。每个怪物都有其独特的攻击方式和应对方法,如铁处女需要输入特定字符解锁、蜘蛛需要用闪光驱赶等。此外,玩家还可以利用各种设施躲避怪物的追捕。
配置需求方面,最低配置要求Win 10、Intel Core i5 @ 2.5 GHz或AMD R9 380显卡,而推荐配置则为Win 11、Intel Core i5 @ 3.0 GHz或AMD Ryzen 5及以上处理器。总体来说,这款游戏对硬件的要求中等,适合喜欢恐怖和合作游戏的玩家体验。
我个人觉得这个游戏挺有意思的,特别是多人合作和自定义角色的部分。虽然有些怪物看起来挺吓人的,但通过团队合作和策略应该可以克服困难。如果你喜欢恐怖游戏并且有朋友一起玩的话,不妨试试看!

内容警告游戏特色
1、多人合作:支持单人单机,或者2-4人在线合作组队进行游戏,还能进行语音聊天。
2、极高自由度:创建角色时,可以进行ASCII 人脸定制,制作和保存游戏内录音等。
3、元素丰富:不但是以3D模式展开游戏,其中还添加很多内容,包括有可怕的动画物理怪物,各大区域地图等。
内容警告游戏玩法介绍
1、要么成名,要么死在努力中!《Content Warning》是一款合作恐怖游戏,玩家可以与好友一起拍摄恐怖画面,并借此走红。
2、小队起来,用ASCII面孔定制器定制你的面孔,购买一些装备,使用潜水钟去旧世界!在那里,你会遇到可怕的物理动画怪物,诅咒的文物和其他文物!
3、在你耗尽氧气、相机电池或朋友之前,尽可能多地拍下可怕的事情……
4、如果你活了下来,你需要回到潜水钟里,把你和你的队友送到水面上。把你混乱的镜头上传到SpöökTube,参加一个观看派对,等待观看次数的增加!
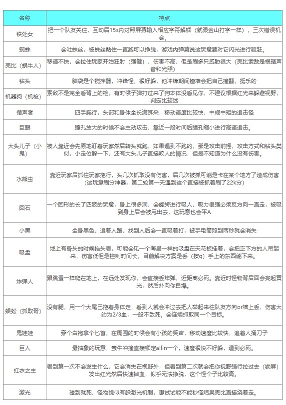
内容警告全怪物应对方法攻略
1、铁处女:把一个队友关住,互动后15s内对照屏幕输入相应字符解锁(就跟金山打字一样),三次错误机会。
2、蜘蛛:会吐蛛丝,被蛛丝黏住一直跑可以挣脱,游戏内弹幕说这玩意要对它闪光进行驱赶。
3、壳比(蜗牛人):移速不快,会拉住玩家开始狂肘(强健),伤害不高,但是刷多只威胁很大(壳比索敌是根据声音和光照)。
4、钻头:脑袋是个搅拌器,冲锋怪,很好躲,他冲锋期间撞墙会把自己撞翻,挺乐的。
5、机器狗(机枪):索敌不是完全看背上的枪,有时候子弹打过来了狗本体没看见你,不建议根据红光来躲避视野,判定比较迷。
6、循声:四手爬行,头部和身体全长满耳朵,移动速度比较快,中规中矩的追击怪。
7、巨眼:瞳孔放大的时候不会主动攻击,靠近一段时间后瞳孔缩小进行高速追击。
8、大头儿子(小鬼):被人靠近会先原地盯着玩家然后转头就跑,如果遇到不跑的,那是攻击前摇,攻击方式和钻头类似,小走位躲一下,还有大头儿子直接咬人的情况,但是不知道为什么没有伤害。
9、水熊虫:靠近玩家后抓住玩家拖行,头几次抓取没有伤害,后几次被抓可能是卡在某个地方了造成伤害(这玩意刷分神器,第二轮第一天遇到这个直接被抓着刷了22k分)。
10、圆石:一个圆形的长了四肢的玩意,身上很多洞,会旋转进行吸人,吸力很强必须反方向一直走,被吸到身上后会被甩出去,这玩意也会平A。
11、小黑:全身黑色,追着人跑,找到人后会一直吸着打,被手电筒照到两秒就会消失。
12、吸盘:地上有骨头的时候抬头看,可能会见一个海星一样的吸盘在天花板挂着,会把正下方的人吊起来,伤害低但是控制时间长,目前解决方案是丢(按q)手上的东西能下来。
13、炸弹人:跟跳蚤一样爬在地上,在远处发现你,会直接丢炸弹,近距离必死。靠近时怪物背后回会亮起黄光,然后扑向你自爆。
14、蜈蚣(抓取哥):没有腿,用一个大尾巴拖着身体走,看到人就会冲过去把人举起来往队友方向or墙上丢,伤害大约为2/3血,一般不致死。会连续抓取同一个目标。
15、鬼娃娃:穿个白袍拿个匕首,在周围的时候会有小孩的笑声,移动速度比较快,追着人捅刀子
16、巨人:最抽象的玩意,蛮牛冲撞直接锁定allin一个,速度很快不好躲,遇到必死。
17、红衣之主:看到第一次不会发生什么,它会消失在视野外,但看到第二次就会把你视野强行拉过去(锁屏)发出红光然后快速掉血,似乎无法挣脱,这个怪个子比较高。
18、激光:碰到就死,怪物貌似有躲激光机制,想试试能不能秒怪结果壳比直接绕着走。
内容警告游戏设施攻略
1、游戏中的各区域地图中,会有各种设施、建筑,是可以直接跳上去的。
2、ps:只要有凹凸不平的地方,我们都可以不借助工具跳上去。
3、其主要作用也很明显、就是在我们角色跳上去后,能够躲避绝大多数怪物的追捕。
像青蛙头、僵尸蜗牛、粘液虫、搅拌头这类怪物,根本就无法突进上来,当然极个别怪物除外。
配置需求
1、最低配置:
需要 64 位处理器和操作系统
操作系统: Win 10
处理器: Intel Core i5 @ 2.5 GHz or equivalent
内存: 8 GB RAM
显卡: NVIDIA GeForce GTX 1050 ti or AMD R9 380
DirectX 版本: 11
网络: 宽带互联网连接
存储空间: 需要 4 GB 可用空间
2、推荐配置:
需要 64 位处理器和操作系统
操作系统: Win 11
处理器: Intel Core i5 @ 3.0 GHz or AMD Ryzen 5 or equivalent
内存: 16 GB RAM
显卡: NVIDIA GeForce GTX 1060 or AMD RX 470 or equivalent
DirectX 版本: 12
网络: 宽带互联网连接
存储空间: 需要 6 GB 可用空间






























共有 0条评论