这篇文章主要介绍了Notepad2这款文本编辑器的功能、特色以及与Notepad++的区别。作为一款基于Scintilla开发的轻量级工具,Notepad2不仅拥有记事本的基本功能,还提供了许多实用特性,比如代码高亮、多步撤销、行列模式编辑等,非常适合编程和文本处理。
文章详细列出了软件的功能特点,包括支持多种编码格式、自定义语法高亮、书签设置、彩色显示空格和制表符等功能。同时,作者也介绍了如何设置编码格式,并强调了软件的轻量级、界面简洁和运行快速等特点。
Notepad2与Notepad++相比,最大的区别在于行列功能和区块模式编辑,这使其成为替代记事本的理想选择。文章还提到Notepad2是开源且免费的绿色软件,安装后只有一个主程序,使用起来非常方便。
更新日志部分显示了版本v26.03r6058的主要改进,包括Scintilla更新、多项功能优化以及错误修复。总体来看,Notepad2是一款功能强大又轻量的文本编辑器,适合编程和日常文本处理,特别是对中文支持良好,值得一试。
我个人觉得Notepad2的功能确实很实用,尤其是代码高亮和行列模式编辑,对于程序员来说非常方便。界面简洁又不占内存,完全不输其他同类软件,值得推荐给需要高效编辑工具的用户。

软件功能
1、自定义语法高亮,支持HTML,XML,CSS,JavaScript,VBScript,AS,PHP,CSS,Perl/CGI,C/C++,C#,Java,VB,Pascal,汇编SQL,Python, NSIS,INI,REG,INF,BAT,DIFF等众多脚本文件;
2、支持ANSI,Unicode,UTF-8等编码互换;
3、可以设置无限个书签(9种图标可换)轻松定位;
4、空格,制表符彩色显示,并可互相转换;
5、可以对任意的文本块进行操作,ALT键+鼠标;
6、对括号{}〔〕()可以高亮配对显示,方便查看(仅对英文符号有效);
7、可以自定义代码页和字符集,对中文支持良好;
8、使用标准的正则表达式搜索和替换;
9、可以使用半透明模式,超酷;
10、快速放大、缩小页面,不用再设定字体大小;
11、可以指定ESC键最小化Notepad2到系统托盘或者关闭Notepad2;
12、体积小巧。
Notepad2怎么设置编码格式
1、首先打开软件,点击文件按钮;
2、下方选择编码即可选择自己想要的编码格式。
软件特色
1、打印所见即所得
如果有彩色打印机,你可以把你的源代码以多种颜色打印出来。
2、用户自定义编程语言
用户可自定义编程语言:自定的编程语言不仅有语法高亮度显示功能,而且有语法折叠功能功能。注释、关键字和运算符号也可以自定义。
3、字词自动完成功能
用户能做自己的API列表(或从下载专区下载需要的api文件) 。一旦api文件建立完成且在正确的路径系统,键入Ctrl+Space(你可以修改这个快捷键)启动字词自动完成功能。欲知更多信息,请参考字词自动完成功能在线帮助。
4、支持同时编辑多文件
用户可同时有两个视窗对比排列。不但能开启两个不同文件在分别两个不同的窗口,并且能开启一个单独文件在两个不同的视窗内(clone mode)进行同步编辑。同步编辑的成果将在两个的窗口内同时更新。请参考同步编辑画面。
5、搜索和替换正则表达式
用户可用拖曳功能来开启文件,也可以用拖曳功能来变换开启文件的位置,甚至可拖曳开启文件从一个窗口到另一个窗口。
6、自动检测开启文件状态
如果外部修改(或删除)Notepad++已开启文件,用户将会被通知更新文件内容(或删除档案)。
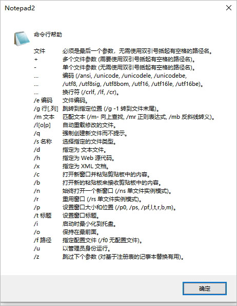
Notepad2命令行介绍
1、点击帮助按钮,选择命令行帮助;
2、这里可以看到命令行相关的帮助。
软件亮点
1、轻量级的、免费的、开源的类似于Windows记事本的文本编辑器;
2、具有显示行号、内建各种程序语法的高亮度显示、改变背景颜色、支持Unicode与UTF-8的功能;
3、具有一般文书编辑软件所没有的「行列功能」,可以进行区块模式选取的编辑;
4、代码程序可以进行语法高亮的展示。
Notepad2与Notepad++区别
1、notepad2
Notepad2是一个用来取代Notepad的免费程序,绿色软件,安装完毕后只有一个主程序。具有显示行号、内建各种程序语法的高亮度显示、改变背景颜色、支持Unicode与UTF-8的功能,最重要的是它具有一般文书编辑软件所没有的「行列功能」,可以进行区块模式选取的编辑。
2、notepad++
Notepad++是一套非常有特色的自由软件的纯文字编辑器(许可证:GPL),有完整的中文化接口及支援多国语言撰写的功能(UTF8 技术)。它的功能比 Windows 中的 Notepad(记事簿)强大,除了可以用来制作一般的纯文字说明文件,也十分适合当作撰写电脑程序的编辑器,Notepad++ 不仅有语法高亮度显示,也有语法折叠功能,并且支援宏以及扩充基本功能的外挂模组。
更新日志
v26.03r6058版本
Scintilla 已更新至 5.6.0
波兰语本地化,讨论 #943,由 @kbabol 和 @miroslaw-zylewicz 在 PR #1160 等中贡献。
所有方案的 Markdown 类似 URL 突出显示(仅对小于 256 MB 的文件启用,阈值当前不可配置),问题 #52。
添加“工具 -> Web 工具”菜单,收集 Web 开发相关菜单(见下表),由 @lostindark 在 PR #1148 中贡献。
在 Notepad4 中编辑并保存后重新加载程序 INI 文件(Notepad4.ini 或 Notepad4 DarkTheme.ini),讨论#1159。
支持倒装、标题和句子大小写转换以及文本音译(韩文汉字转韩文除外)的多项选择,问题#963,#1149。
使用 Visual Studio 2026 构建发布二进制文件,问题 #829。
改进大文件的语法突出显示。
Lexer 和 API 更新:CSS (8837e0d)、TypeScript (4e65c21)。
修复 DBCS 代码页的不区分大小写的文本搜索错误,问题 #1178。
其他错误修复和改进。




































共有 0条评论