这篇文章介绍了《月华辉映之刻》电脑版是一款由侠客狗工作室开发的乙女恋爱游戏。玩家将扮演北宋时期酒楼的女掌柜,在游戏中通过自己的选择走向不同的人生轨迹,与多位性格迥异的角色互动,部分角色可以攻略并开启不同的剧情线。
游戏文本量超过百万字,包含五条独立主线和29种结局,还有丰富的支线故事和隐藏结局,极大地丰富了玩法。游戏配备了大量精美CG、立绘和语音,画师和配音团队用心制作,让剧情更加生动。
主要角色包括主角容烟和、郝连重、申司铎等,每个角色都有独特的性格和背景故事。游戏特色还包括全主线语音、精美的音乐和OP/ED,以及众筹解锁的郝连清个人主线DLC。
游戏在美术和配音方面下了很大功夫,尤其是CG的数量和质量令人印象深刻。对乙女玩家来说,这款游戏提供了高自由度和深度的剧情体验,同时角色之间的互动也极具吸引力。对于喜欢这种类型游戏的玩家,这款游戏绝对值得一试。无论是剧情、画面还是音乐,都展现出制作团队的用心,让玩家沉浸在北宋的侠客世界中。
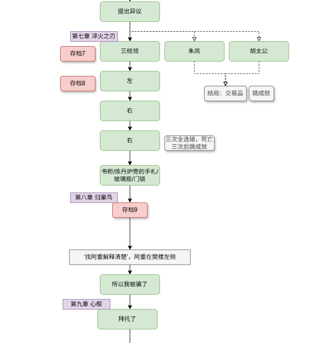
月华辉映之刻郝连重全结局收集
攻略顺序一周目ne和支线收集,二周目开启锁线走真相he,支线用灰色标注,可不做不影响郝连重全结局收集。
一周目ne+支线收集:

二周目真相he:

月华辉映之刻电脑版角色介绍
1、容烟和
“这个世界上,比嫁给一个自己不喜欢的人还要痛苦的事,有很多啊。”
玩家所扮演的【主角】。
◆虽然表面温和,实际上擅长吐槽和阳奉阴违。
◆意志坚定,不喜惺惺作态自怜自艾。
◆言语犀利,虽然自己经常意识不到。
◆人间清醒,看待世间种种十分透彻。
2、郝连重,cv:冷泉夜月
“我们是叔嫂,大可不必如此亲近……唉,算了,偶尔一次吧。”
◆郝连家四公子,你准丈夫的孪生弟弟。
◆没大没小的直球小叔子,认为你是家族中最能懂他的人。
◆非常厌恶自己的孪生哥哥郝连清。
◆无所谓“纲常伦理”,只在乎是否与你“心意相通”。
3、申司铎,cv:大白siro
“我与阿朔情同手足,你既是阿朔的嫂嫂,那也是我的嫂嫂了。”
◆赣州知府的儿子,郝连朔的好友,现任开封府食督司食督相公。
◆全家遇难后,被樊楼东家廖正钦认作义子。
◆为人斯文谦和的朝廷官员,毫不掩饰对你的好感。
◆不仅要心意相通,也该名正言顺,若无法如愿,便强行为之。
4、??(隐藏人物),cv:喵酱
“她从不属于任何人,过去不是,将来也不是,她只属于她自己。”
◆只出没于地下世界,喜好玩弄猎物的暴君。
◆似乎对你有很深的执念。
5、郝连清,cv:冷泉夜月
◆郝连家三公子,你的准夫君。
◆自暴自弃的叛逆纨绔,将勾栏瓦肆当做工作地点,不把钱花完绝不回家。
◆因为脸一样,所有做过的缺德事儿都能对郝连重造成二次伤害。
◆有羁绊结局。
6、朱禁,cv:于飞
◆行事风格异于常人,令人捉摸不透的狂生。
◆似乎对你有病态的兴趣。
◆有羁绊结局。
7、郝连朔,cv:秦且歌
◆你丈夫的五弟,与申司铎是损友。
◆正在三战宋徽宗创办的翰林书画院。
◆与你是郝连家开大会时交头接耳二人组。
8、郝连珏,cv:小敢
◆你的婆婆,郝连安国的正妻,将郝连家的颜面看得极其重要。
◆虽然说着刻薄的话,但似乎对打扮你有着很高的热忱。
9、廖正钦,cv:森中人
◆开封府72家正店之首一一樊楼的东家兼经营者。
◆申司铎父母生前好友,他们去世后,作为其义父资助他完成学业。
游戏特色
1、主线内容:100万字剧情,五条独立主线,三位可攻略角色,29个独立发展结局
玩家将在北宋扮演酒楼女掌柜,依据自己的意志做出抉择,踏上不同主线。
每条主线内容不重复,不同结局差异极大。
每一个结局都由剧本仔子精心编写。
2、CG:彩色189张(含差分),黑白91张(含差分)。
除此之外,还包含2038张立绘差分,1083张头像差分,场景差分214张,成就图标39张。
画师狗子老师倾尽三年,绘制巨量美术资源,包括所有像素资源,只为让所有角色表情的变化丰富自然。
每张CG都保持了细腻精美的视觉效果,力求还原剧情传达的情绪。
3、配音:主线全语音
配音导演冷泉夜月老师力邀三十余位国内优秀配音演员,让每一位角色不分次序,都被精心配上专业语音。
语音包含中原官话、吴语语系、西南官话、粤语语系等不同种类的方言,从语言角度更生动的呈现剧情。
4、音乐:OP&ED两首,配乐38首
OP与ED邀请TetraCalyx老师操刀,配乐由新杭qwq老师负责。
二位老师皆在阅读完全部剧本后投入创作,沉浸式以音乐维度呈现剧情本身。
每位主要角色都配有其专属角色曲,创作核心与角色内心紧密契合。
5、众筹解锁:郝连清线DLC,将在后续免费更新
是的,在广大玩家的热情回馈下,我们在游戏上线前众筹到了45万元金额。
因此我们回应承诺,为原本并非可攻略角色——郝连清,创作其独立个人主线。
郝连清DLC内容将在游戏本体上线后开始制作,后续免费更新。
6、支线内容:20万字剧情,九条支线,部分语音
这些支线都将在主线之外,拓展展现角色们生活中的另一面,和他们独特的内心世界。
不论主角与否,每个角色都有自己的故事,邂逅他们将能发现额外CG,或者开启SP隐藏结局。
系统需求
最低配置:
需要 64 位处理器和操作系统
操作系统: Windows 10 及以上
处理器: x64或x86架构
内存: 12 GB RAM
显卡: 有显卡即可
存储空间: 需要 20 GB 可用空间
推荐配置:
需要 64 位处理器和操作系统
操作系统: Windows 10 及以上
处理器: x64或x86架构
内存: 16 GB RAM
显卡: RTX 2060或者同阶显卡 及以上
存储空间: 需要 20 GB 可用空间
































共有 0条评论