
Rhino8安装激活教程
1、选择“rhino_en-us_8.1..exe”,鼠标右键以管理员身份运行。
2、点击设置按钮。
3、直接在路径上手动更改安装位置(注意:更改位置不能带有中文或特殊符号),然后勾选语言:中文(简体),接着将2个选项取消勾选,最后点击现在安装。
4、软件正在安装中,请耐心等待安装成功。
5、软件安装成功,点击关闭。
6、打开C盘的\Windows\System32\drivers\etc,找到hosts文件,鼠标右键选择打开方式-记事本。
7、在hosts文件内输入内容:127.0.0.1 accounts.rhino3d.com 127.0.0.1 api.mcneel.com 然后保存hosts文件。
8、将你的电脑断网。
9、在电脑桌面找到软件打开。
10、输入你的qq邮箱、勾选我已阅读的选项、点击“选项”、点击“输入授权码”。
11、来到输入授权码界面,放在一旁不要关闭先。
12、以管理员身份运行注册机cr-keygen.exe。
13、点击“Generate”,生成授权码和激活码。
14、将注册机生成的授权码复制到软件界面对应框中,然后点击继续。
15、正在查找您的授权,稍等。
16、提示“Rhino无法连接”,点击“手动获取验证码”。
17、再次将注册机的授权码复制到软件界面对应框,点击继续。
18、点击继续。
19、再次注册机的授权码复制到软件对应框中,点击继续。
20、授权验证已完成,说明软件激活成功,点击结束,然后就会自动打开软件,如果自动打开的软件是英文版的话,关闭重新启动Rhino软件。
21、打开软件,此时就可以开始软件使用了。
Rhino8特色
1、不受约束的自由造型 3D 建模工具。以往您只能在二十至五十倍价格的同类型软件中找到这些工具。Rhino 可以建立任何您能想象的到的造型。
2、精确性,完全符合设计、快速成形、工程、分析和制造等各种类型的需要,大到飞机小到珠宝所需的精确度 Rhino 都可以达到。
3、兼容性好,可以与其它设计、制图、CAM、工程、分析、渲染、动画以及插画软件兼容。
4、读取与修复网格及高难度的 IGES 文件。
5、易学易用,非常容易学习使用,让您可以专注于设计与想象而不必分心于软件的操作上。
6、高效率,不需要特别的硬件设备,即使在一般的笔记本电脑上也可以执行。
7、开发平台,数以百计的专业 3D 建模软件。
8、经济实惠,它是一种常规的硬件,学习快速、价格实惠且无需维护费用。
9、跨平台: 世界上最通用的 3D 建模软件,在 Windows 和 macOS 上都适用。
Rhino犀牛8软件新功能盘点
Rhino8新功能盘点,从UI界面到新功能,全方面了解在Rhino8当中有哪些变化,对于建筑师来说又会在workflow或者设计上有什么改善。
一、UI界面崭新的UI界面,模拟MAC版本
菜单栏可以缩进,并且有渐消的效果,提升用户体验,但是感觉并不流畅。
新增了一个暗夜模式,B格贼高,看着像CAD界面了。
新增了一个Manage UI window layout功能,可以储存Rhino工作界面,这在工作中比较好用,是会影响到workflow的,比如个人喜欢把CPlan也开着。
这个Reset Rhino的命令也很好用啊,可以重置界面,单独重置工具栏等。
常用的材质面板也改了,就像是在用MAC版的Rhino一样,众所周知,Mac版的Rhino就贼难用。
BlockEdit界面,可以更方便的编辑块当中的物件,比较方便。
二、PushPull工作流
全新的功能命令键,叫嚣SU
再配合上AUTO CPLANE这个命令,Rhino就没有SU可以超越的地方了
Cplane是Rhino当中非常重要的一个功能,对于处理复杂形态很有帮助
很神奇,很方便,但是实际运用中,我很少做这样方方正正的建筑,我们做的会更复杂,因此这个功能我猜测对于我现在的工作流不会有太大影响
三、SubCrease工作流
升级后的命令,Rhino和Maya
可以选择Crease的程度,以前只能CreaseAll,这些Rhino的Crease命令不会输Maya了,但是感觉还没有maya控制那样的流利越来越接近
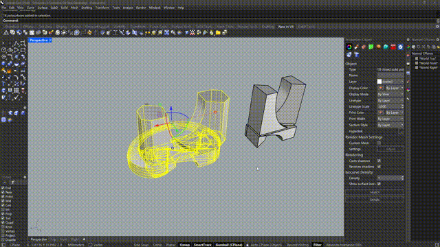
四、ShrinkWrap工作流
生成物件的包裹网格,用于3DPrint
可以定义生成的网格物的细化程度,这里定位300,如果更小的话,生成的模型也会更精细,但是也会更卡
4000和300网格大小下生成的模型,这个工具可以用于3D打印的模型优化,我就是利用它(当时WIP版本)来进行打印的
五、Section Tools
Rhino学Revit直出剖面,不用进CAD填充了
找到 Wall 图层,然后在剖面样式属性下,点击无。剖面样式对话框打开,您可以为图层设置自定义样式。在对话框中,将剖面线图案设置为 Hatch1,将旋转设置为 45 度,将缩放设置为 5,将背景设置为 无,然后单击确定/应用。
选择位于 Earth 图层的物件,进入属性面板,在剖面样式下展开列表并点击自定义。此操作将打开剖面样式对话框。设置剖面线图案为 Earth,旋转为 45 度,缩放为 2,然后点击确定/应用。
想要探索其它物件的剖面样式,请选择位于 Foundation 图层中的物件,打开物件属性面板,在剖面样式属性下点击自定义。要更新剖面的位置,请选择位于 Sections 图层中的截平面,然后拖动或旋转截平面就可改变剖面位置。
下面是剖面填充的演示,演示案例是KPF的Great River Center的幕墙节点,这里面还有个问题,就是Rhino当中填充样式的处理,这个问题我们下次再说道说道。
当然,官网当中还有很多新功能,感觉贼有意思,等待大家慢慢发掘。
硬件要求
硬件
64 位 Intel 或 AMD 处理器(非ARM)。
建议至少 8 GB (RAM) 内存
600 MB 磁盘空间
推荐使用支持 OpenGL 4.1 的显卡
建议至少使用 4 GB 显卡
推荐使用带有滚轮的多按键鼠标
可选 SpaceNavigator
可选带 Boot Camp 的 Apple Intel 硬件
(Apple Silicon Macs 不支持 Boot Camp。)
Windows 操作系统
Windows 11
Windows 10







































共有 0条评论